進入2013年,我們切身感受到了LED行業發展的陣陣暖意。目前有好幾個趨勢正在推動LED凈化燈照明市場的發展。首先是高亮度LED效率的不斷提升和高效率高可靠性恒流LED驅動電源的不斷涌現,其次是全球立法禁止白熾燈照明和CFL節能燈的逐步淡出(它含有對環境有害的水銀)。這些因素綜合起來正使得LED凈化燈照明成為一個長期的發展趨勢。更重要的是,低成本(包括LED燈珠、散熱系統和LED驅動器)是消費者廣泛采用LED通用照明的原始推動力。除了節能減排的重大使命以外,LED相比于其他光源更可控的特點使其可能革命性的豐富人們的用光環境,提供許多新穎的光影世界。而實現這些應用最為關鍵的環節就是驅動:LED光源的大腦。更小體積、更少元件、更低成本、更強大,這些是市場對LED驅動電源的“苛刻”要求。
本文介紹的這種極簡線路18W LED凈化燈驅動方案,尺寸小于一枚一元硬幣,成本是目前市場主流方案的一半左右,是順應這種“苛刻”要求而生的。簡單即完美的哲學在這種方案里發揮得淋漓盡致。
2.1 第三代非隔離LED恒流控制技術閉環算法TRUEC2簡介
針對LED照明負載特點,目前非隔離式的恒流驅動電源的拓撲結構基本上是BUCK降壓結構。非隔離LED恒流控制技術的發展分為三代,從最初的固定頻率模式,到后來的固定關斷時間模式,嚴格說都不是真正的閉環恒流,一直發展到今天,所使用的是第三代非隔離控制技術閉環算法,稱為TRUEC2的控制策略。上海占空比半導體公司的DU8618芯片,基于TRUEC2驅動技術,對于各種外圍元件不敏感,這就在提高可靠性和精度的同時,降低了整體方案的成本。
所謂的閉環,即真正檢測輸出電流值,以此為標準來發出PWM信號。所謂開環,不以檢測到的輸出電流值來做發出PWM信號的參考。從電路拓撲上,二者沒有區別,都是非隔離的BUCK降壓拓撲。但是在芯片內部有兩個基準,一個是峰值基準,一個是平均值基準。芯片檢測到電感電流信號,做專利技術處理,如圖1 TRUEC2部分做積分處理及峰值控制。這樣,就檢測到了電感電流的平均值,也就是輸出電流的平均值。芯片針對檢測到的值,控制輸出占空比,實現了閉環控制。這種控制結構,使得線路極為簡單,由于閉環控制電流,相比于開環方式,此線路短路亦恒流。這在生產應用中是非常重要的,這相當于大大降低了系統發生故障的風險。使得這種方案不僅在性能上有了質的飛躍,在可靠性上也大大提高。DU8618集成了1A的高壓MOSFET,又將簡化線路做到了極致,通過低電流、高電壓的設計,降低損耗,讓1A MOSFET集成封裝于小體積的SOP8中,可以勝任所有18W以內的非隔離LED驅動需求。

圖1:芯片內部TRUEC2部分模塊工作示意
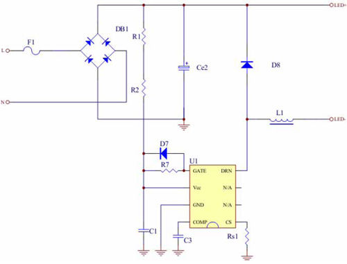
2.2 DU8618集成開關簡化線路實現全閉環18W LED凈化燈恒流控制
DU8618是基于TRUEC2技術,專門用于18W LED非隔離日光燈驅動的芯片。
基本電參數要求如下:
輸入電壓范圍:180~265VAC/50Hz 典型效率:>95%
輸出電壓范圍:60~180VDC 輸出電流:90mA
標稱輸出功率:18W

圖2:全閉環非隔離降壓恒流18W LED日光燈驅動電源示意圖

圖3:DU8618輸出18W非隔離LED日光燈驅動電源尺寸示意

圖4:PCB布板圖
圖2原理圖顯示,實現18W的輸出功率,方案所需的所有元件為僅14個。圖3、圖4的直觀顯示表明,該方案小于一枚一元硬幣。上文介紹的先進的控制方式是實現更高的功率密度的根本原因。實際意義并不僅僅是提高了功率密度。技術進步所帶來的還包括:線路更簡單、成本降低、恒流精度更高。95%的效率高于市場大部分方案,小電流、高電壓的設計思路是實現如此高效率的關鍵。
2.3 實驗結果
對于輸入電壓、負載LED變化情況下,我們測試得到如下線性、負載調整率結果:

圖5:系統線性調整率
圖5的線性調整率接近0,這是因為芯片逐周期閉環控制,立刻響應,不會引起輸出電流變化。在實現如此理想的線性調整率的同時,還省卻了第二代控制芯片因為線性補償的許多外圍元器件,簡單即完美的哲學在此設計中再一次體現。

圖6:系統負載調整率
高負載調整率的實際意義是多套燈負載可以用一套電源。例如12串輸出是36V左右,24串輸出是72V左右,如果設計電流值相同,可以使用同一套電源,對于電源廠,在生產中對于備料、庫存管理有顯著價值。值得一提的是,如圖6,此系統在短路的時候依然實現了恒流,這就意味著:1. 短路保護通過最安全的方式實現。2. 這是真正意義的全負載恒流。
圖5、6可以看到,由于閉環控制,在設計的正常工作范圍內,輸出電流維持定值,單顆系統可以認為是恒定的輸出電流,即線性調整率接近0,負載調整率為±0.5%.量產時,由于參數一致性分布,大量試產數據表明,恒流精度小于±2%.

圖7:開關波形
下面我們來看一下元件清單。
總成本BOM成本低于$3.5.這個成績跟某些阻容降壓或者線性高壓方案比,算不上特別,但考慮到這樣的線性調整率、負載調整率以及系統效率,以及沒有任何工頻紋波的輸出恒流效果,筆者無意盲從眾生,高舉“低成本”的噱頭,只想表達簡單的設計哲學在成本核算時體現得淋漓盡致。
3 趨勢展望
筆者認為,隨著絕緣散熱材料的優化普及,非隔離驅動方案是大勢所趨。其更高的效率實際意義除了降低能耗,更提高了LED燈珠使用率,降低成本,給消費者帶來動力。某些低價隔離方案,事實上完全沒有達到隔離的安規,劍走偏鋒,不利于長遠發展。
好在LED行業目前是個典型的短周期行業,技術而非資本是核心競爭力。大膽的預測:
- 隔離單級PF高紋波的方案遲早被“一級半”方案(高PF、低紋波、體積緊湊)所替代。
- 線性高壓LED方案會逐步替代阻容降壓方案。
- 成熟“一級半”方案大量面市之前,非隔離方案將漸漸奪取隔離方案的份額。
- 非隔離方案亦朝兩個方向發展:一個是高端填谷式高效率、高PF、低紋波方案。一個是本文的全閉環超高性價比方案,其目標是讓LED日光燈在維持高品質的情況下,讓市場售價迫近30元人民幣,會引起市場爆發。
- 可控硅調光方案,雖然伴隨著頑固的在墻上的可控硅會存留,并且有大量棄而不舍的廠商嘗試做“全兼容方案”,但隨著先進LED調光技術的興起,將退出歷史舞臺。取而代之的方案將給人們