
圖 1 一個開關調節器既可以被配置為一個電壓源也可被配置為一個電流源LED 亮度調節
LED凈化燈 亮度調節的方法主要有兩種。第一種也是最為簡單的一種方法便是利用模擬控制直接控制流經 LED 的電流:通過降低流經LED凈化燈 的電流帶來降低其亮度。然而不幸的是,這種方法存在兩個嚴重的缺點。首先,LED 的亮度并非嚴格地和電流成正比例關系, 其次,當電流的變化超過 LED 額定值時發光的波長(以及由此帶來的顏色變化)可能會隨著電流變化而發生變化。這兩種現象通常 是我們不希望看到的。稍微復雜一點的控制方法是使用能夠提供 LED凈化燈額定工作電流的恒定電流源。這樣,附加電路就可以利用給定脈沖間隔比 (mark -space ratio) 快速地將LED凈化燈開啟和關閉,從而平均發出更少的光,感覺就像是光的強度降低了。通過脈沖間隔比,我們可以較輕松地 對 LED 的感知亮度進行調節。這種方法被稱為脈寬調制(或 PWM)。
利用 PWM 進行調光作為一個示例,我們將會看到一些使用 TPS62260 實施 PWM 控制的方法。TPS62260 是一款同步降壓轉換器,其具有集成的開關 元件,典型的時鐘頻率為 2.25MHz。在圖 2 的電路中,我們以黑色顯示了將 PWM 信號直接連接至 EN(使能)引腳的可能性。整個開 關調節器電路和 PWM 信號一起開啟和關閉。在我們實驗中的試驗表明,在這種配置中,我們可以使用一個高達 100Hz 的 PWM 頻 率。這種排列的優點是其簡易性:不需要額外的組件。另外,它還是最為高效能的實施方法,因為該開關調節器在關閉時僅產生非 常少的靜態電流。其缺點是,LED 對使能引腳上高電平的反應被延遲。這是因為開關調節器具有一種“軟啟動”功能:當器件被開啟時 ,輸出電流逐漸上升,直到其達到額定的 LED 電流。在一些應用中,這種上升斜坡可能會存在一些問題,因為 LED 發光的波長隨電 流從其最小值到正常工作電平的逐漸增強而變化。例如,在一個 DLP 投影儀或 LCD 電視面板的 LED 背光燈中,這種變化可能是我 們無法接受的。但是,就這個示范項目而言,肉眼無法看到這種影響。在第二個變量中(圖 2 中紅色所示部分),PWM 信號通過一個小信號二極管被耦合至 TPS62260 的誤差放大器輸入端。在本電路 中,一個施加于控制輸入端的超過 600mV 的正電壓會使誤差放大器輸入驅動過度,并由此關閉 LED。由于這個電路沒有使用使能 輸入,因此它不具有與調節器軟啟動功能相關的啟動延遲,且 LED 被極為快速地開啟和關閉。因此,上述電流斜坡所帶來的輸出波長變化在本結構中小到可以被忽略不計。另外,我們在實驗室里發現,PWM 頻率可以上升 到 5kHz。圖 2 中藍色部分顯示了第三種可能性。這里的 PWM 信號被用于控制線連至 LED 的 MOSFET。MOSFET 使 LED 短路,并允許其 被更加快速地開啟和關閉。該調節器運行在恒定電流模式中,而且電流將會流經 LED 或者 MOSFET。這種方法的一些缺點包括 MOSFET 帶來的額外成本以及低效能:在 2Ω 電流感應電阻器中會有高達 180mW 的功率被不斷耗散掉。其優點是較高的開關頻率: 在一些實驗中,我們看到 TPS62260 可以成功運行在 50kHz PWM 頻率的狀態下。

圖 2 實施調光功能的三種方法

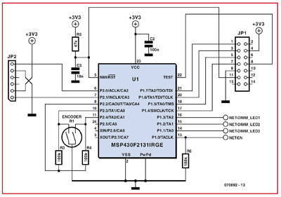
圖 3 使用 JTAG 連接 (JP1)、eZ430 連接器 (JP2) 和旋轉編碼器 (R1) 基于 MSP430 微控制器的這種電路的控制部分

圖 4 由三個配置為恒定電流源的開關調節器和一個使用分立組件構建的 3.3V 穩定電源組成的電路部分實際電路
該電路的核心(請參見圖 3和圖 4)為一個 MSP430F2131 微控制器。對它進行編程,以使其起到一個三重 PWM 生成器的作用,并 從旋轉編碼器 (R1) 讀取數值。編碼器值用于對一個包含所有紅色、綠色和藍色 LED 脈沖間隔比值的查尋表編索引。然后,相應的 PWM 信號就會出現在接近 122Hz 頻率時的輸出引腳 TA0、TA1 和 TA2 上。該信號的強度足以確保 LED 不會出現閃爍,因為眼睛將 單個光脈沖平滑成了一個平均可感知強度值。就實際實施而言,我們選擇了圖 2 中紅色部分所示的 PWM 控制方法,其在電路復雜性和性能之間給出了一個較好的平衡值。 每一個 LED、紅色(D14)、綠色(D24)和藍色(D34)均由一個來自單個 TPS62260 DC/DC 轉換器的恒定電流供電。2Ω 電阻器將流經 LED 的額定電流設定在 300mA。使用 TPS62260 的“大哥”級產品 TPS62290 可以獲得更強的電流(高達 1A),其采用相同的方式進行 封裝。使用小信號二極管(D13、D23 和 D33)耦合 PWM 信號。當 PWM 信號較高時,其會超過相應開關調節器的正常誤差信號輸入,其 具有一個 600 mV 的極限電壓電平。這就是說,PWM 信號的高電平會迫使 LED 熄滅。當 PWM 信號最終降低時,該調節器再次啟動 ,同時 LED 亮起。整個電路均由一個經過調節的 5V 1 A DC 電源適配器供電。使用一個電阻和一個齊納二極管構建的簡單穩壓器將 5V 電平降低至 3.3V,以用于 MSP430 微控制器。該電路可以構建在如圖 5 所示的印刷電路板上。有三種版本的電路板,它們之間的區別僅在于占地面積和 LED 連接排列的不同 。這就允許使用不同類型的 LED,在部件列表中列舉出了一些可供選擇的 LED。
散熱圖在高功耗 LED 的性能中,工作溫度是一個重要的參數,其會給工作壽命、正向電壓、輸出波長甚至是設備的亮度帶來很大影 響。LED 的工作溫度越高,其預期壽命就越短。考慮到這一因素,我們選擇的實驗印刷電路板尺寸,要能夠允許將 SK477100 型散熱 片(由 Fischer ELektronik 制造)安裝到使用雙面粘合熱傳輸材料的電路板背面。在滿功率下運行時,這可以將 LED 的溫度從 61 °C(無 散熱片)降低至 54 °C(有散熱片)。該散熱片還有助于加速印刷電路板區域上的熱量耗散。為了制作一幅示例散熱圖,我們將電路板和 Cree 公司的 LED 組裝在一起。圖 6 生動地顯示了結果,從而描述出了無散熱片(圖 左側)和有散熱片(圖右側)時 LED 的溫度情況。
軟件本應用中 MSP430 軟件的源代碼可以從 Elektor 網站上下載。該代碼以包括“MSP430F21x2.h”報頭文件作為開始,該文件包含了所 有控制寄存器名稱以及 MSP430 中可用控制比特的定義。接下來,顏色表的長度就被定義了出來。這里需要注意的是, “LED_TabLength”的值實際上被設定為四倍表長度。然后,按照顏色表本身,為每一個單獨的 LED 使用一個單獨的陣列。指示器 “LEDptr”被用于從單個顏色表陣列中讀取所有三個輸出的相應 PWM 脈沖間隔比設置:也可以參見文本框“顏色表”。微控制器在函數“main()”的開始便被初始化。看門狗定時器被關閉,可調系統時鐘的校準值被加載,定時器 A 模塊得到配置,同 時多元輸入和輸出均被適當地初始化。主環路由兩個“while”塊組成。在第一個“while”塊中,顏色表指示器 LEDptr 增加,其將導致 PWM 脈沖間隔不斷變化,并由此生成不同的顏色。使用兩個嵌套的“for”環路來對這些顏色變化的總時間進行控制。第一個“while”環 路運行到旋轉編碼報告其輸出中出現變化為止。然后,第二個被寫成一個無限環路的“while”塊接過控制權:它根據旋轉編碼被轉換 的方向來增強或衰減顏色表指示器。
光明的未來印刷電路板允許實施更多的功能,例如:專門針對 TI eZ430-RF2500 射頻模塊的芯片 (socket)。eZ430-RF2500 套件由兩個射頻模塊 供電。(通過在射頻模塊的微控制器上使用測試引腳),其中的一個模塊可以適用于旋轉編碼器,從而創建一個到 LED 電路板的無 線鏈路。這里所說的電路板主要用于實驗和評估。由于可以獲得 MSP430 源代碼,因此我們可以對其進行修改以用于其他項目。我們還 可以在其他一些應用中運用開關調節器:希望您能樂在其中!

圖 5 用于構建圖 3 和圖 4 中電路的印制電路板。有三個不同版本供您下載,以支持不同類型的 LED。

圖 6 和 Cree 公司的 LED 一起組裝的電路板散熱圖。左側:無散熱片;右側:有散熱片。